文章详情
欢迎光临山西诺亚体育文化有限公司
 武道教育:0351-4648999  体育单招:0351-7840000  才艺表演:0351-7841111
联系我们

山西诺亚武道教育

武道教育:0351-4648999

才艺表演:0351-7841111
山西诺亚高考体育单招

总部电话:0351-7840000

太原张老师:13080311888

济南朱老师:18866880351

沈阳尤老师:15536053888

广州王老师:18102260226

传真:0351-3030009

Q Q : 634273555
微信:15536053888
邮箱:shanxinuoya@126.com
地址:太原市柳巷柴市巷93号

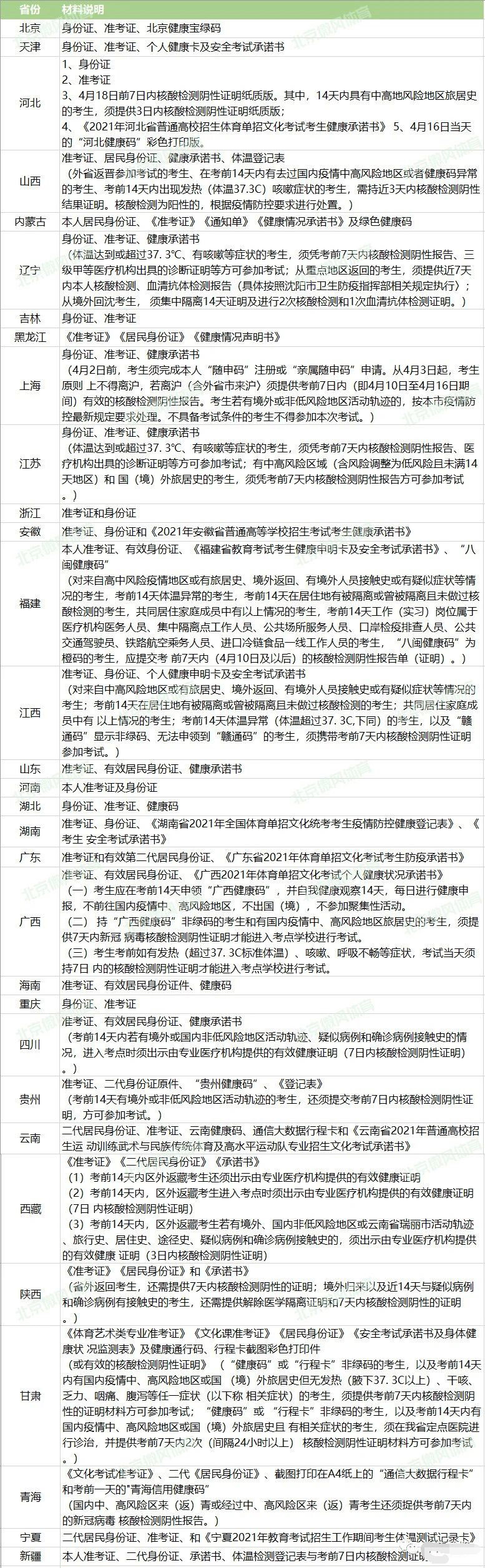
2021年体育单招各省文化考试考点和所需材料汇总

2021年体育单招各省文化考试考点安排

各省所需材料汇总

      个别省份尚未发布文化考试流程安排,所以所需材料除了身份证和准考证外,可能需要根据本省疫情防控要求来准备其他材料;
      
甘肃省需要准备的《体育艺术类专业准考证》询问本校老师即可获取;
      
内蒙古的《文化考试通知单》和《健康状况承诺书》,本省考生登录内蒙古自治区普通高校招生网上报名系统下载即可。
      
网址:https://www1.nm.zsks.cn/pzweb/